yp电子刮刮卡(中国)官方网站
网站首页
关于yp电子刮刮卡(中国)官方网站
公司简介
企业文化
公司实力
发展历程
生产设备
产品展示
压力容器类
储存容器
非标容器
撬装设备
换热设备
深冷容器
单层二氧化碳回收
双层二氧化碳储能容器
锅炉产品
余热锅炉系列
生物质锅炉系列
燃油气锅炉系列
锅炉车间成品区
电极锅炉
锅炉产品
中央空调
厂容厂貌
资质荣誉
客户见证
合作案例
合作企业
服务支持
资料中心
常见问答
联系yp电子刮刮卡(中国)官方网站
index?-1:1,index)" v-for="(item,index) in carousel" :key="index" :class="index===active?'item active':'item'">{{index+1}}
<
>
实
拍
展
示
real shoot Display
您的位置:
网站首页
>
图文信息
>
资质荣誉
>
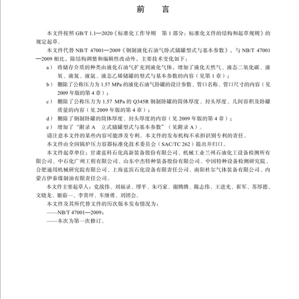
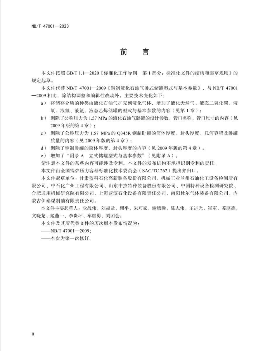
标准起草单位
压力容器类
储存容器
非标容器
撬装设备
换热设备
深冷容器
单层二氧化碳回收容器
双层二氧化碳储能容器
锅炉产品
余热锅炉系列
生物质锅炉系列
燃油气锅炉系列
锅炉车间成品区
电极锅炉
锅炉产品
中央空调
标准起草单位
标准起草单位
标准起草单位
yp电子刮刮卡(中国)官方网站
联系人:郝以勇 销售经理
电话:15965688388
邮箱:hezeguolu@163.com
地址:山东省菏泽市鲁西新区渤海路65号yp刮刮卡特装产业园
信息详情
标准起草单位 2024-5-28 本文被阅读 1210 次
上一条:
高成长企业
下一条:
注册商标
猜你喜欢
注册商标
注册商标
注册商标
注册商标
注册商标